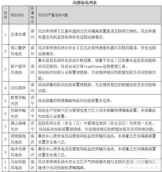
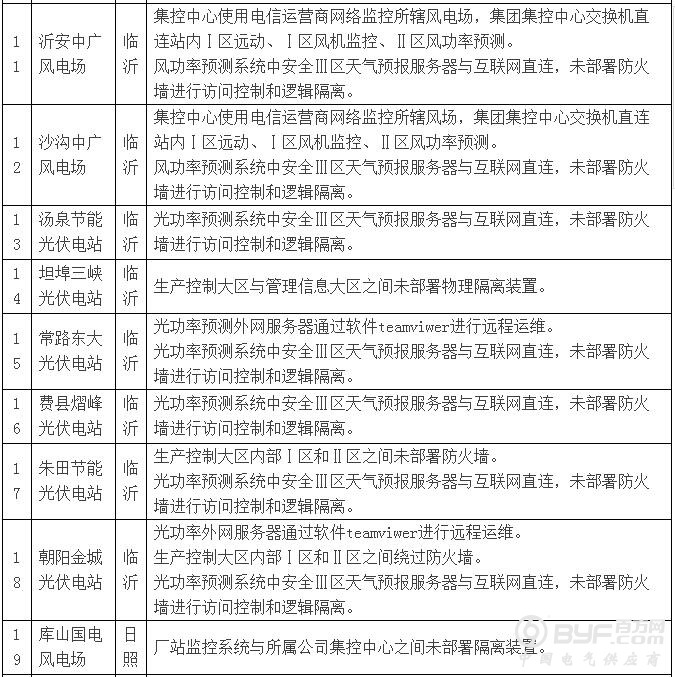
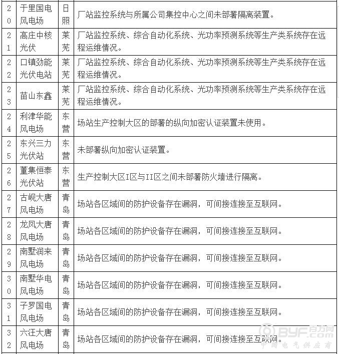
从问题汇总看,光伏电站主要出现的问题有:场站生产控制大区与管理信息大区之间未部署物理隔离装置;场站部署的物理隔离和纵向加密装置未部署或未启用;厂站监控系统、综合自动化系统、光功率预测系统等生产类系统存在远程运维情况;光功率预测系统中安全Ⅲ区天气预报服务器与互联网直连,未部署防火墙进行访问控制和逻辑隔离;场站各区域间的防护设备存在漏洞,可间接连接至互联网等。
以下为山东电力调度控制中心的相关文件:
滨州、济宁、临沂、日照、莱芜、东营、青岛、德州、威海、潍坊、枣庄地调:
2016年以来,经山东能源监管办多次现场检查,山东电网内部分新能源场站(见附件一)存在重大隐患且并未整改到位。根据《关于对存在重大隐患的新能源场站解除并网的通知》(鲁监能安全[2017]37号)有关要求,山东电力调度控制中心决定于2017年3月28日14时起,将存在问题的新能源场站与电网解网,并切断场站与调度数据网的连接。
有关要求:
1.请地调于10时前通知调管区域内新能源场站,14时前完成场站与电网解网操作(场站侧风电机组、光伏组件开关断开),并汇报省调。
2.相关企业完成整改工作后,由所属调度机构验收合格,并经山东能源监管办审核后,方能恢复并网运行。
3.各地调值班调度员在运行中,应加强对解网场站的监视。如发现场站仍发电运行,可将场站并网线路(变电站侧)转至热备用,并汇报省调。
问题场站列表




2016年,国家能源局针对电力监控系统安全防护和机组涉网管理先后下发国能综安全[2016]92号、国能综安全[2016]298号文件,展开针对电力监控系统安全防护专项检查和并网电厂涉网安全专项检查。国家电网调度中心随后发文组织签订并网调度协议补充条款(调技[2016]74号文)。此次山东查处的这些存在安全隐患的新能源项目便是2016年多次检查中发现的。光伏們将持续关注该事件的动向。





