
线路变压器组接线就是线路和变压器直接相连,是一种最简单的接线方式,线路变压器组接线的优点是断路器少,接线简单,造价省,对变电所的供电负荷影响较大,其较适合用于正常二运一备的城区中心变电所。
二、桥形接线
桥形接线采用4个回路3台断路器和6个隔离开关,是接线中断路器数量较少,也是投资较省的一种接线方式,根据桥形断路器的位置又可分为内桥和外桥两种接线,由于变压器的可靠性远大于线路,因此中应用较多的为内桥接线,若为了在检修断路器时不影响和变压器的正常运行,有时在桥形外附设一组隔离开关,这就成了长期开环运行的四边形接线。
三、多角形接线
多角形接线就是将断路器和隔离开关相互连接,且每一台断路器两侧都有隔离开关,由隔离开关之间送出回路,多角形接线所用设备少,投资省,运行的灵活性和可靠性较好,正常情况下为双重连接,任何一台断路器检修都不影响送电,由于没有母线,在连接的任一部分故障时,对电网的运行影响都较小,其最主要的缺点是回路数受到限制,因为当环形接线中有一台断路器检修时就要开环运行,此时当其它回路发生故障就要造成两个回路停电,扩大了故障停电范围,且开环运行的时间愈长,这一缺点就愈大,环中的断路器数量越多,开环检修的机会就越大,所一般只采四角(边)形接线和五角形接线,同时为了可靠性,线路和变压器采用对角连接原则,四边形的保护接线比较复杂,一、二次回路倒换操作较多。
四、单母线分段接线
单母线分段接线就是将一段母线用断路器分为两段,它的优点是接线简单,投资省,操作方便;缺点是母线故障或检修时要造成部分回路停电。
五、双母线接线
双母线接线就是将工作线、电源线和出线通过一台断路器和两组隔离开关连接到两组(一次/二次)母线上,且两组母线都是工作线,而每一回路都可通过母线联络断路器并列运行。
与单母线相比,它的优点是供电可靠性大,可以轮流检修母线而不使供电中断,当一组母线故障时,只要将故障母线上的回路倒换到另一组母线,就可迅速恢复供电,另外还具有调度、扩建、检修方便的优点;其缺点是每一回路都增加了一组隔离开关,使配电装置的构架及占地面积,投资费用都相应增加;同时由于配电装置的复杂,在改变运行方式倒闸操作时容易发生误操作,且不宜实现自动化;尤其当母线故障时,须短时切除较多的电源和线路,这对特别重要的大型发电厂和变电站是不允许的。
六、双母线带旁路接线
双母线带旁路接线就是在双母线接线的基础上,增设旁路母线,其特点是具有双母线接线的优点,当线路(主变压器)断路器检修时,仍有继续供电,但旁路的倒换操作比较复杂,增加了误操作的机会,也使保护及自动化系统复杂化,投资费用较大,一般为了节省断路器及设备间隔,当出线达到5个回路以上时,才增设专用的旁路断路器,出线少于5个回路时,则采用母联兼旁路或旁路兼母联的接线方式。
七、双母线分段带旁路接线
双母线分段带旁路接线就是在双母线带旁路接线的基础上,在母线上增设分段断路器,它具有双母线带旁路的优点,但投资费用较大,占用设备间隔较多,一般采用此种接线的原则为:
1、当设备连接的进出线总数为12~16回时,在一组母线上设置分段断路器;
2、当设备连接的进出线总数为17回及以上时,在两组母线上设置分段断器。
八、3/2(4/3)断路器接线
3/2(4/3)断路器接线就是在每3(4)个断路器中间送出2(3)回回路,一般只用于500kV(或重要220kV)电网的母线主接线,它的主要优点是:
1、运行调度灵活,正常时两条母线和全部断路器运行,成多路环状供电;
2、检修时操作方便,当一组母线停支时,回路不需要切换,任一台断路器检修,各回路仍按原接线方式,不需切换;
3、运行可靠,每一回路由两台断路器供电,母线发生故障时,任何回路都不停电。
3/2(4/3)断路器接线的缺点是使用设备较多,特别是断路器和电流互感器,投资费用大,保护接线复杂。
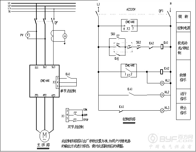
扩展知识:CMC-L系列软启动器典型应用接线图

注意:
1.上图所示为单节点控制方式。接点闭合软起动起动,接点打开软起动器停止。但要注意这种接线LED面板起动操作无效。端子3、4、5起停信号是一个无源节点。
2.PE接地线应尽可能短,接于距软起动器最近的接地点,合适的接地点应位于安装板上紧靠软起动器处,安装板也应接地,此处接地为功能地而不是保护接地。
3. 电流互感器副边线径不小于2.5mm2,X1/1、XI/2端子互感器的选型必须按照附件选用表的要求配置互感器。