内容说明
本发明提供一种过程流体压力测量系统,具体涉及过程流体流量变送器。过程监视和控制系统是用于监视和控制工业过程的操作。工业过程用于制造以产生各种产品,例如精炼油、药物、纸、食品等。在大规模的实施例中,这些过程必须被监视和控制以使它们在期望参数内工作。
发明背景
“变送器”已成为用于描述耦接到过程设备并且用于感测过程变量的装置的术语。示例的过程变量包括压力、温度、流量和其它。通常,变送器位于远程位置(即,在“现场”),并且将感测的过程变量变送到中央定位的控制室。变送器的其中一种类型是压力变送器。大体上,压力变送器是测量过程的流体的压力的变送器。(术语流体包括气体、蒸汽和液体及其混合物。)压力变送器可被用于直接测量压力(包括压差、绝对压力或表压力)。另外,使用已知技术,基于在两个位置之间的过程流体中的压力差,压力变送器可以用于测量过程流体的流量。
在一些过程环境中,过程流体可能经历相对高的温度。尽管,变送器通常能够在185-250°F的温度下工作。但在变送器能够经得起高温的情况下,极端温度仍然能够引起压力测量中的错误。在具有超出压力变送器的最大工作温度的温度的过程中,变送器本身必须被定位为远离过程流体并且使用长毛细管耦接到过程流体。毛细管可延伸很多英尺,并且在管中承载隔离流体。管的一端经由隔离膜安装到过程,管的另一端耦接到压力变送器。在蒸汽流量测量应用中,该长的毛细管和隔离膜统称为“远程密封”或“水夹套”。
尽管远程密封装置仍然提供有效的压力测量,但是存在一些问题。当“水夹套”被不正确地利用和安装时,可将误差引入实际压力测量中。在特定的气候下,这些水夹套也要求附加的防结冰保护措施。
发明内容
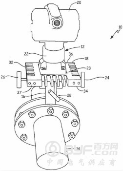
本发明提供一种过程流体压力测量系统。该系统包括过程流体压力变送器,该变送器具有在其底部表面上被布置为相互共面的一对过程流体端口。过程流体压力变送器被构造为测量该对过程流体端口之间的压差,并且通过过程通信回路提供所测量的压差的指示。过程流体法兰具有被构造为安装到过程流体压力变送器的底部表面的第一表面、与第一表面相反的第二表面,以及在第一和第二表面之间延伸的至少一个侧向侧壁。紧邻侧向表面布置多个散热片。
过程流体压力变送器通常被直接安装到过程流体流量元件之上,该元件例如是孔板或平均皮托管,例如可从Chanhassen ,MN的Emerson Process Management获得的初级流量元件。初级流量元件被布置在过程流体流( 例如蒸汽)内。在高温应用中,过程流体的温度可能使过程流体压力变送器的填充流体变得过热并且损坏过程流体压力变送器的传感器。

图为根据本发明的实施例的被安装到过程流体管的直接安装的过程流体压力测量系统的示意图
这可能在185-250°F和更高的过程流体温度下发生。问题在于在过程流体压力变送器附近存在很少的空气循环或不存在空气循环的情况下或在过程流体压力变送器附近(例如接近天花板)的环境温度通常高的情况下变得更糟。尽管可以将过程流体压力变送器直接安装在过程流体流量元件之下,但这样的布置不是优选的原因。特别是,过程管的底部通常是许多浓缩物、液体、颗粒或其它污染物沉淀的地方。这样的液体和污染物将流到过程流体压力测量系统的脉冲线( impulse line )内。基于压力和/或温度,该液体可能结冰并且损坏系统,或者污染物将堆积并且阻塞压力传感器,使其变得不精确或无效。此外,直接安装在过程流体流量元件之下可能造成与地面或地板的清洁有关的问题。因此,重要的是提供可被直接安装在过程流体流量元件或管之上并且能够在比之前更高的温度下工作的过程流体压力测量系统。
尽管本发明的一些实施例具有与歧管整体制造的散热片,但是清楚地设想到,散热片可以是被固定到法兰或顶板的热传递组件的部分。这样的热传递组件可被栓接、被夹到或以其它方式固定到歧管上,以便提供附加的热传递。因此本发明的至少一些实施例可包括耦接到带散热片的热传递组件的已知共面过程流体法兰,以便允许压力变送器在较高温度中工作。









