2019 年11 月3 日,师宗尚孚義和太阳能投资有限公司碧宗光伏电站(以下简称“碧宗光伏电站”)发生了一起严重违反调度纪律导致恶性误操作事件。现将有关情况通报如下:
一、事件经过
11 月3 日11:29,曲靖地调当值调控员按照新设备投产申请(申请编号:曲靖供电局-新201910002065)开展35kV 丹碧招彩线新投操作。12:21,曲靖地调当值调控员告知碧宗光伏电站胡某某35kV 丹碧招彩线将带电,不靠近线路侧。碧宗光伏电站胡某某回复表示知晓。13:14,由220kV 丹凤变对35kV 丹碧招彩线冲击3 次正常。13:41,曲靖地调下令碧宗光伏电站胡某某,将35kV 丹碧招彩线371 断路器由冷备用转为热备用。13:45—13:49,碧宗光伏电站胡某某、何某某在操作“35kV 丹碧招彩线371 断路器由冷备用转为热备用”过程中,371 断路器手车卡涩,多次尝试无法摇到位。13:50,碧宗光伏电站胡某某、何某某怀疑系35kV 丹碧招彩线37167 接地开关分闸不到位致手车闭锁,于是在线路带电的情况下,擅自打开五防锁,并尝试对35kV 丹碧招彩线37167 接地开关进行分闸操作,在此过程中,合上了37167 接地开关,造成了线路跳闸。13:53,当值调控员询问碧宗光伏电站胡某某,是否已执行下令的“35kV 丹碧招彩线371断路器由冷备用转为热备用”。胡某某答复现场操作371 断路器卡涩,处冷备用状态。当值调控员要求现场暂停操作,告知其35kV 丹碧招彩线跳闸,并询问现场设备有无异常,胡某某回复站内设备无异常。19:32,碧宗光伏电站胡某某向曲靖地调汇报,35kV 丹碧招彩线37167 接地开关刀口有拉弧痕迹,慌称系接地开关分闸不到位所致。当值调控员质疑如果由于接地开关分不到位导致短路,对线路充电时线路即应该跳闸。当值调控员查询调度OCS 系统,发现碧宗光伏电站37167 接地开关有“合闸”及“分闸”信号,怀疑当事人在操作碧宗光伏电站35kV 丹碧招彩线371 断路器过程中误合接地开关。
11 月4 日,曲靖地调组成现场调查组对碧宗光伏电站进行调查。在调查过程中,胡某某、何某某拒不承认操作过37167接地开关的事实,调查组要求调取监控视频回放,胡某某、何某某以箱变停电、UPS 拖垮为由,拒绝调取监控视频。直至调查组协调监控系统供应商临时开通监控后台权限(因拖欠尾款,监控系统供应商冻结了现场监控系统的账号权限),查实371 断路器及37167 接地开关变位信息,并对两人单独隔离谈话后,何某某才不得不承认误操作的实情。
二、事件性质
碧宗光伏电站未向调度汇报操作异常和故障信息,擅自操作调度管辖设备,导致发生带电合接地开关的恶性误操作事件,对系统造成三相短路冲击,事后不如实反映现场情况,刻意隐瞒实情,延误故障处理。上述行为违反了《电网调度管理条例》第二十条,《中国南方电网电力调度管理规程》第4.2.2、4.2.11、4.11 条,《中国南方电网调度运行操作管理规定》第3.14 条,《云南电网调度管理规程》(Q/CSG-YNPG212001-2018)第29、31、367、378 条,《云南电网调度运行操作管理规定(2017 版)》(Q/CSG-YNPG2120002-2018)第3.13 条,《云南电网调度纪律管理实施细则(2016 年版)》(Q/CSG-YNPG212002-2016)第4.4、5.2.1.3 条,《曲靖电网调度管理规程》
(Q/CSG-YNPG4.SP050201-2019)第353、357 条,《碧宗光伏电站并网调度协议》第7.12、15.4 等多项条款,系一起性质极其恶劣、严重影响电网安全运行的违反调度纪律事件。
三、事件暴露的问题
(一)碧宗光伏电站调度纪律意识极为淡薄。不如实反映现场情况,事后刻意隐瞒实情,在曲靖地调开展现场调查过程中仍多次抵赖、否认操作过线路接地开关,最终事实面前才不得不承认误操作实情,严重违反调度纪律。
(二)碧宗光伏电站涉网安全管理严重缺失。五防管理、操作管理等确保安全生产的管理制度缺失,安全生产检查监督管理严重不足,现场运行人员习惯性违章现象突出。
(三)碧宗光伏电站对涉网设备的运维管理极不重视。未对运维单位的设备运维工作开展检查和监督,未对基建遗留问题进行跟踪和督促整改,未对电站的安全并网条件进行审查把关。
四、事件处理
为严肃调度纪律,进一步加强调度管理,确保电网安全稳定运行,经研究决定,处理如下:
(一)记师宗尚孚義和太阳能投资有限公司碧宗光伏电站违反调度纪律一次并予以通报批评。
(二)胡某某(碧宗光伏电站站长)、何某某(碧宗光伏电站值班员)严重违反调度纪律,永久取消其曲靖地调调度受令资格。
(三)解脱35kV 丹碧招彩线#2 塔三相引流线,要求碧宗光伏电站停产调查整改。
五、相关要求
(一)责令师宗尚孚義和太阳能投资有限公司严格按照事件调查分析报告(附件),对存在问题切实进行整改、并形成整改报告于2019 年12 月30 日前报曲靖地调。
(二)针对碧宗光伏电站自动化监控系统存在的问题,责令师宗尚孚義和太阳能投资有限公司对照《碧宗光伏电站并网调度协议》,全面排查电站安全并网技术现状及整改情况,并将排查报告于2019 年12 月5 日前报曲靖地调。
(三)曲靖电网调度系统各单位要认真学习本次事件,吸取教训并引以为戒,切实加强涉网安全管理。
1.加强调度纪律管理,切实提高严防违反调度纪律行为的红线意识。各单位要清醒认识到,严肃调度纪律,不只是调度管理的需要,更是电网安全稳定运行的需要;要将违反调度纪律行为作为安全生产及监督问责的“红线”,加强管理,不断增强纪律意识。
2.加强涉网安全管理,健全机制,杜绝违章行为。各单位要根据安全生产法、调度规程等法律法规和制度要求,系统梳理涉网安全管理和违章管控机制,从制度管理、教育培训等方面加强管理,杜绝违章行为的发生,共同保障电网安全稳定运行。
3.要加强学习,举一反三,严防类似事件发生。各单位要组织相关人员认真学习近年来发生的违反调度纪律事件,切实吸取违反调度纪律行为的教训,引以为戒、对照检查、举一反三,切实采取有效措施防范类似事件的发生。
特此通报。
附件:师宗尚孚義和太阳能投资有限公司“11·03”碧宗光伏电站严重违反调度纪律导致35kV 恶性电气误操作事件调查报告(另附)
2019 年11 月3 日,师宗尚孚義和太阳能投资有限公司(以下简称“师宗公司”)碧宗光伏电站发生了严重违反调度纪律、擅自操作地调管辖设备,导致的35kV 恶性电气误操作事件。碧宗光伏电站在事件发生后,刻意隐瞒,不如实反映现场情况;师宗公司各级管理人员思想麻痹,反应迟缓,未及时赶赴现场协调处理,导致事件处理延误;在曲靖地调现场调查过程中,碧宗光伏电站仍多次否认操作过线路接地开关,阻碍、影响曲靖地调对事件的调查,造成了极其恶劣的影响。
事件发生后,在云南省调和曲靖地调的帮助下,师宗公司充分认识到了所犯错误的严重性,就此次事件进行了深刻反思,并按照“四不放过”原则,成立事件调查小组,对事件经过进行详细调查,并认真深入分析事件原因和暴露问题,全面梳理并提出整改措施,杜绝类似事件再度发生。
现将事件有关调查情况报告如下:
一、事件简称
“11·03”碧宗光伏电站严重违反调度纪律导致35kV恶性电气误操作事件
二、企业详细名称
师宗尚孚義和太阳能投资有限公司
三、企业详细地址
云南省曲靖市师宗县漾月街道法块社区碧宗村师宗碧宗光伏电站
四、企业成立时间
成立时间:2016 年5 月6 日
执照情况:已经年检,在有效期内
经营范围:光伏太阳能发电的投资、开发、经营、管理、生产和销售电力;提供光伏太阳能的技术咨询、电力项目咨
询和其他相关咨询服务。(依法须经批准的项目,经相关部门批准后方可开展经营活动。
五、事件发生时间
2019 年11 月03 日13:45~13:50
六、事件发生地点
云南省师宗县漾月街道法块社区碧宗村碧宗光伏电站35kV 开关站
七、事件发生时气象及自然灾害情况
气温:16℃天气:小到中雨~阵雨
八、事件归属
电力生产
九、基本情况
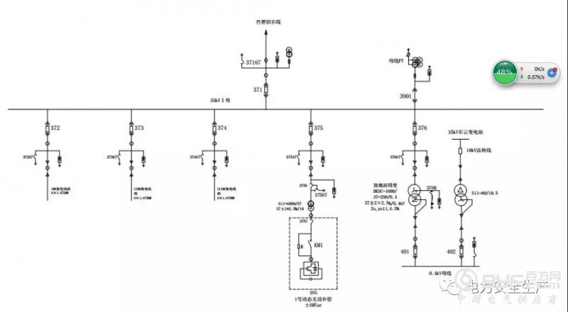
师宗尚孚義和太阳能投资有限公司师宗碧宗30MW 畜光互补发电项目于2018 年6 月29 日投产,本项目总装机容量为30MW,共计18 个光伏方阵,每个光伏方阵通过1 台1600kVA
箱式变压器升压至35kV,经35kV 高压集电线路汇集至35kV开关站,经35kV 丹碧招彩线并入电网。开关站电气主接线图如下:

佛山综合能源有限公司为师宗碧宗30MW 畜光互补发电项目建设总承包单位,云南银塔送变电设计有限公司为本项目涉网设备(开关站、二次设备)集成商,云南开关厂负责电气一次设备,南京南瑞继保工程技术有限公司负责监控后台及相关二次保护设备。
项目现场管理:根据合同,由天力公司提供运维操作人员,在佛山公司的指导监督下,开展运行维护工作。
十、事件经过
(一)人员情况
本次事件发生时,电站人员配置情况如下:
天力公司区域经理:李某(不在现场)
天力公司安全员:查某某(因吃饭,不在现场)
天力公司派驻项目站长:胡某某(监护人)
天力公司派驻项目工作人员:何某某(操作人)
佛山公司派驻项目经理:陈某某(公司组织回佛山体检,不在现场)
胡某某、何某某安规考试合格,具备相应工作资质。
(二)详细经过
10 月29 日,碧宗光伏电站胡某某接调度指令配合35kV丹碧招彩线T 接施工,将碧宗光伏电站35kV 丹碧招彩线由运行状态转检修状态。
11 月02 日晚21:21,碧宗光伏电站胡某某接调度指令:拉开35kV 丹碧招彩线37167 接地开关。操作票上写明本次操作员为胡某某,监护人为何某某,但全程监护人未出现,胡某某一人使用万能钥匙解除五防完成操作后,未锁上接地开关五防锁。后续胡某某回复调度操作已完成。

胡某某穿拖鞋,夹克拉链未拉合,未戴安全帽进入高压室操作

35kV 丹碧招彩线371 断路器由检修转冷备用操作票
11 月03 日11:32,碧宗光伏电站胡某某接受调度通知,要求检查设备情况、各光伏阵列是否已解列、碧宗光伏电站35kV 丹碧招彩线371 断路器及线路是否具备送电条件。胡某某接通知后对设备进行检查,并回复:各光伏阵列均处于解列状态,371 断路器及线路具备送电条件。调度回复:等下一步通知。
12:21 碧宗光伏电站胡某某接受调度指令:确认设备状态;胡某某回复:碧宗光伏电站35kV 丹碧招彩线371 断路器处于冷备用状态;调度回复:35kV 丹碧招彩线即将带电,不要靠近线路侧,并等待下一步操作通知。胡某某回复:好的。
13:41 碧宗光伏电站胡某某接到调度指令:将碧宗光伏电站35kV 丹碧招彩线371 断路器由冷备用转为热备用。现场分工为:操作人何某某,监护人胡某某。
13:45 操作人何某某在没有戴安全帽、穿工作服和绝缘鞋,且无监护人的情况下进行了35kV 丹碧招彩线371 断路器由冷备用转为热备用的操作,操作时发现无法将371 手车摇至“工作”位置。

35kV 丹碧招彩线371 断路器由冷备用转热备用操作票
13:45~13:49 操作人何某某发现异常情况后,与监护人胡某某说明了情况,随后两人进入高压室,期间共4 次尝试将35kV 丹碧招彩线371 断路器由冷备用转为热备用的操作,仍无法将371 手车摇至“工作”位置。两人怀疑接地刀闸分闸位置不到位,导致手车闭锁,无法操作到位,随后胡某某离开操作现场找寻说明书想确认怀疑是否属实。
13:50 由于前一天晚上操作完成后35kV 丹碧招彩线37167 接地刀闸五防锁未上锁,操作人何某某在监护人离开现场后,独自一人尝试把接地刀闸往合位方向回转后再向分位进行操作,但操作不成功导致接地刀闸进行了合位操作,随后开关柜发生拉弧爆闪现象(监控录像画面),并听到两次放电声。视频中操作人何某某在弧光出现后反应明显,并立即右脚倒退半步,身体后仰。

短路瞬间视频截图(右下角为短路弧光)
13:51 监护人胡某某回到高压室,随后操作人何某某将接地刀闸分开。
13:53 胡某某接到调度电话,询问是否已执行下令的“35kV 丹碧招彩线371 断路器由冷备用转为热备用”。胡某某答复:现场操作371 断路器小车轨道卡涩,现处冷备用状态。得到答复后,调度要求现场暂停操作,等待下一步指令。
13:54 (根据监控录像和实际时间差计算)高压室内出现烟雾,何某某在无佩戴防护面具或用湿布遮掩口鼻的情况下进入高压室查看情况。
13:55 (根据监控录像和实际时间差计算)胡某某、何某某进入高压室,发现高压室内出现大量烟雾情况,开始检查设备状态,两人均无采取任何口鼻部防护措施。
13:57 (根据监控像录和实际时间差计算)胡某某、何某某打开高压仓门以便烟雾散开,并准备工器具进行检查。
14:56 胡某某接到调度电话通知:因35kV 丹碧招彩跳闸,要求运维人员巡检碧宗光伏电站运维范围内35kV 线路。
14:59 胡某某电话向电站负责人马某某汇报事件情况:
线路因故障跳闸,原因不明,地调通知对碧宗光伏电站运维范围内35kV 线路进行巡检。马某某回复:马上联系安维部自某某,请他安排线路运维单位进行巡检。
15:12 胡某某在“师宗碧宗光伏电站运维群”微信群中通知:接调度通知,因35kV 丹碧招彩线(原:35kV 碧宗光伏Ⅰ回线)送电后跳闸,要求碧宗光伏电站巡检运维范围内的35kV 线路,跳闸原因未查明前不会对线路进行复电操作。
15:15 师宗公司安维部自某某在“师宗碧宗光伏电站运维群”微信群中回复:@胡某某已通知巡检单位负责人安排人员进行35kV 碧宗光伏Ⅰ回线故障巡检,熊某罗平片区巡检站长。
15:32 线路运维负责人电话告知胡某某,已经到达现场,准备开始巡线工作。
16:25 胡某某、何某某检查站内设备时发现35kV 丹碧招彩线37167 接地刀闸上有电弧灼烧痕迹。
16:53 胡某某向师宗碧宗光伏电站负责人马某某汇报
事件情况:37167 接地刀闸上有电弧灼烧痕迹,痕迹很新并且很明显,很有可能是造成线路跳闸的原因。马某某要求胡某某向开关柜厂家进行咨询。
17:18 胡某某联系开关柜厂家人员咨询接地刀闸电弧灼烧以及371 断路器小车卡涩无法操作等情况。
17:44 胡某某向马某某汇报:初步判断35kV 丹碧招彩线跳闸和碧宗光伏电站35kV 开关站37167 接地刀闸短路有关。马某某回复:立即向调度如实汇报,马上把事故经过形成文件报上来。
17:50~19:20胡某某向佛山公司项目运维负责人陈某某汇报35kV 丹碧招彩线跳闸,未说明跳闸有可能与37167接地刀闸有关。陈某某当即要求胡某某对站内设备进行排查,并将情况汇报至佛山公司运维分公司总经理王俊峰,期间陈某某多次电话胡某某了解进展,但胡某某始终未将现场情况如实汇报。与陈某某第一次通话后胡某某、何某某对跳闸开展反复讨论,试图分析故障原因,未果。整个过程期间胡某某未按马某某要求立刻向调度汇报。
18:56 操作人何某某在“师宗碧宗光伏电站运维群”微信群中通知:刚接到熊伟通知,负责35kV 碧宗光伏I 回线地面巡检已完成,未发现有故障点。
19:13 马某某在“师宗碧宗光伏电站运维群”微信群中询问:你们给调度汇报了没有。胡俊铭回复:收到,马上汇报调度。
19:32 胡某某向曲靖调度汇报:35kV 丹碧招彩线37167接地开关刀闸有拉弧痕迹,疑似跳闸的故障点。调度询问是最新的放电痕迹还是以前的。胡某某答复:看着挺新的。并解释道:今天在按照调度令操作“将35kV 丹碧招彩线371断路器由冷备用转为热备用”时,手车摇不动,也联系了厂家,说可能是接地开关未分到位导致371 断路器操作不到位,现在怀疑是接地开关没分到位,安全距离不够导致短路。根据通话录音,胡某某并无向调度汇报下午在线路带电后对35kV 丹碧招彩线37167 接地开关进行了操作。
20:54 马某某在微信中收到《碧宗光伏电站11 月03 日跳闸情况说明》。
11 月4 日08:47 胡某某接到曲靖地调电话,询问是否能确定37167 接地开关情况。胡某某答复:还在等厂家技术人员,昨天说最快今天到,晚一点就明天到。随后调度告知胡某某把现场37167 接地开关的情况拍照后发给曲靖地调。
11 月4 日 14:40 曲靖地调调查组到达碧宗光伏电站,查看了现场接地开关烧损情况后,询问胡某某、何某某事发当天的过程及事发当时各自所处的位置,胡某某及何某某均答复:在操作371 断路器不到位后,均离开高压室,因碧宗光伏电站侧无断路器跳闸,不清楚事发时所处具体位置,只是接到地调电话通知线路跳闸时在主控室。调查组追问有没有听到放电的声音,答复:因高压室离主控室有一段距离,且高压室门关着,未听见放电声。于是调查组协调南瑞继保公司临时开通碧宗光伏电站的后台监控系统账号,调取了监控后台的相关数据。从断路器及接地开关变位信号分析后,调查组告知胡某某、何某某,371 断路器最后一次变位时间为13 时49 分51 秒,37167 接地开关合闸时间为13 时50 分47 秒,间隔不到1 分钟的时间,没听见放电声的说法不成立,事发时他们就在现场,两人均再次否认。调查过程中调查组要求调取高压室及主控室的监控录像,胡某某以箱变停电,UPS 拖垮为由,无法调取监控视频(11 月5 日电站的上级公司相关人员到现场后,确认监控视频可以调取)。由于胡某某、何某某的说词与实际情况不符,调查组决定对两人单独隔离谈话,首先对何某某进行隔离谈话,何某某承认了操作37167 接地开关的事实。
11 月5 日13:00 师宗公司调查组对胡俊铭、何某某进行了再次询问,两人仍然回复未对接地开关进行操作;调查组对视频监控进行回放,视频中真实反映了何某某在11 月03 日13:50 的操作过程中对接地开关进行了“合”与“分”两次操作;至此,在铁一般的事实面前,胡俊铭和何某某才承认对接地开关进行违规操作的事实。
十一、事件主设备及受损情况
事件主设备为:云南云开电气股份有限公司生产的35kV高压开关柜一台,型号KYN61-40.5,出厂编号180571A,制造日期2018 年05 月,投运时间2018 年6 月。
设备受损情况:37167 接地刀闸动、静触头电弧灼烧严重、传动部分卡涩;母线热缩管融化,绝缘隔板有明显电弧灼烧痕迹;PT、CT 外壳受接地刀闸灼烧影响,设备性能待检查。

事故后A、B、C 相母排情况

现场37167 接地开关放电痕迹

事故后A、B、C 三相避雷器动作次数记录仪照片,其中B 相动作12 次,比A、C 相均多1 次
十二、事件原因
(一)直接原因
碧宗光伏电站值班员胡某某、何某某未经调度下令或许可,在35kV 丹碧招彩线带电的情况下,擅自打开五防锁,擅自操作调度管辖设备,合上35kV 丹碧招彩线37167 接地开关。
(二)事故间接原因
1.师宗公司安全生产管理不到位
(1)安全生产制度不健全、执行不到位。五防管理、设备操作管理、监控管理、规范执行调度纪律等重要的安全生产管理制度缺失。安全生产检查监督力度严重不足,未按调度要求开展防误操作管理。
(2)学习、培训管理不足。对安全生产管理制度和历年安全事故学习不到位、认识不深刻,对现场运维人员教育、培训、考试、考核的针对性、全面性不足,对于人员培训效果没有建立合理的评价机制。现场运行人员习惯性违章行为长期滋生,未得到纠正和遏制。
(3)师宗公司缺乏安全生产管理和调度纪律意识,未能起到良好示范作用。在职人员未能履行管理职责,工作不作为,对调度纪律的规章制度学习不到位,不能起到有效的
监督检查的作用。
2.师宗公司运维管理不到位
(1)对电站运维管理缺失。例行检查中对电站运行资料未复核,没有发现运维工作过程中的违规问题;没有开展运维单位制度学习、操作培训、技术能力提升等方面的管理工作;管理过程随意性大,没有按照正规流程进行电站运维管理工作。
(2)对设备安全运行状态不掌握。师宗公司对电站基建遗留问题、设备缺陷未及时发现并协调处理,出现断路器操作卡涩,自动化监控系统遥测、遥信、遥调信息缺失而无法监控现场操作过程中的设备状态,五防系统形同虚设,给现场操作带来了安全隐患。
(3)碧宗光伏电站现场运行人员对调度纪律意识极端淡漠,缺乏必要的安全意识和风险意识。现场操作随意,开展作业未按规定要求穿戴工作服及使用安全防护用具;设备发生异常时,未向调度汇报,擅自操作调度管辖设备,未能对操作开展风险辨识,对人身、电网、设备安全置之度外;监护人离开操作现场时,未要求操作人员暂停操作,也未交代有关注意事项。
(4)运行值班人员技能水平低下。操作票填写不规范、随意涂改;不能正确熟练进行设备操作,出现异常时盲目操作,不熟悉五防系统、监控系统的使用要求。
十三、事件性质
碧宗光伏电站未向调度汇报操作异常和故障信息,擅自操作调度管辖设备,导致发生带电合接地开关的恶性误操作,对系统造成三相短路冲击。事后不如实反映现场情况,刻意隐瞒实情,延误故障处理。该事件违反了《电网调度管理条例》第二十条,《中国南方电网电力调度管理规程》4.2.2、4.2.11、4.11 条,《中国南方电网调度运行操作管理规定》第3.14 条,《云南电网调度管理规程》29、31、367、378 条,《云南电网调度运行操作管理规定(2017 版)》第3.13 条,《曲靖电网调度管理规程》第353、357 条,《碧宗光伏电站并网调度协议》7.12、15.4 等多项条款,是一起性质极其恶劣、严重影响电网安全运行的违反调度纪律
件。
十四、事件暴露的问题
(一)师宗公司安全生产管理不到位
(1)制度不健全。安全生产管理必须遵守的国家和南方电网制度中缺失调度管理、调度运行操作管理等相关规程规范;碧宗光伏电站的运维工作中缺失五防管理、设备操作管理、监控管理、规范执行调度纪律等重要的安全生产管理制度。存在有什么制度就用什么制度的现象,无法形成有效的管理机制。
(2)学习培训无计划、不监督,对已下发制度的学习不组织、不督促,造成公司全体人员对安全生产缺乏管理意识和主动性;对电网公司下发的事故通报学习流于表面,直接转发没有开展针对性和预防性的分析,把别人的事故就当成别人的事故,没有安全生产管理工作的警觉性和敏锐度。
(3)公司管理能力较弱。从基建遗留问题和运维工作的管理上表现出管理不到位、工作态度散漫、处理问题不及时、规章制度不熟悉的情况,未开展调度要求的防误操作管理;公司运营之初没有意识到管理工作的重要性和制度建立的紧迫性,工作态度得过且过,把管理责任当成儿戏;事故发生之时不能按照事故处理规程规定的要求执行,没有第一时间进驻现场进行现场保护和调查处理,放任事态进一步恶化,盲目信任现场工作人员,不核实、不调查,不履行自身的管理责任。
(4)公司安全意识薄弱。在日常管理中把安全工作当成走过场,没有真正去抓安全、管安全,没有意识到安全在电力企业工作中的重要性;安全工作没有进行专项管理,导致公司和电站的安全生产处于没计划、没实质内容的状态,在电站运行期间对每次的两票作业只是口头或信息的方式通知注意事项,而漠视自身应履行的安全职责;监控系统锁定后,浅意识认为电站在自主运行,存在侥幸心理;接到曲靖地调的停电计划后,未充分意识到盲操的安全风险,未及时对监控厂家加以严格管理以消除缺陷。
(5)公司调度纪律意识薄弱。漠视电站安全生产过程中规章制度的规定及事故处理规程的要求,对调度纪律一知半解。在系统中发生的违反调度纪律的事故事件未加以认真学习,举一反三。未对现场人员强化调度纪律的刚性执行。未对现场调度受令人进行培训教育,导致现场工作人员调度纪律意识低下,发生谎报、瞒报的恶劣行为。
(二)师宗公司运维管理工作不到位。
1.师宗公司运维管理不认真、不规范。主要表现为:
(1)管理工作流于表面,未对调度下令作业进行现场监护,没有要求对调度下令作业流程进行详细记录、没有对两票、巡检、维护等存档文件进行深入检查分析,未对照工作过程中的监控录像进行复核,只是一味强调填写不规范,没有真正发现运维工作过程中的违规问题;对运维单位的安全工器具管理不到位。
(2)管理过程中基本采用电话或口头通知的方式,未采用正规的行文流程,把公司的安全生产管理当做儿戏,无视规章制度要求。
(3)对运维单位的学习培训不要求、不监督,未建立学习培训评价制度。运行人员平时的岗位技能培训、安规考试简单化,缺乏针对性,导致运行人员未全面掌握安全管理制度和安全管理规程。
2.师宗公司对基建遗留问题管理不到位,对基建遗留问题处理不力,直接影响到电站运营过程中的安全生产工作,主要表现为:
(1)对基建过程中各参建单位的合同履行情况不落实、不跟踪,暴露问题处理不及时;承包单位在支付南瑞继保设备款的过程中存在挪用占用情况,造成南瑞继保于2019 年9月3 日锁定碧宗光伏电站监控系统账户,导致现场运行人员长期无法登录监控系统查看设备状态、对设备开展遥控及使用五防装置解锁操作。
(2)电站投运后没有建立设备管理台账,对设备的运行状态不能全面的把控。对运维单位依赖性较强,淡化自己的管理责任和建设义务。
(3)发现问题只会口头通知或下发整改通知,不监督、不复查,任由施工单位拖延整改工作,而且屡次检查中出现同一个问题也不认真对待,让电站在有缺陷的状态下运行,给电网和电站的安全生产带来极大的安全隐患。
(三)碧宗光伏电站现场运行人员意识淡薄,主要表现为:
1.调度纪律意识极端淡漠
现场操作随意,设备发生异常时,未向调度汇报,擅自操作调度管辖设备;现场实际情况不向调度汇报,一味蛮干。监护人离开操作现场时,未要求操作人员暂停操作,也未交代有关注意事项。事件发生后,碧宗光伏电站刻意隐瞒实情,在曲靖地调开展现场调查过程中仍多次抵赖、否认操作过线路接地开关,最终在查证的事实证据面前不得不承认了误操作实情,严重违反调度纪律。
2.安全意识极端缺乏
作业中不按照要求做好安全防护措施,随意进出高压室,安全工器具使用不规范,对带电设备随意操作,发生事故后不采取任何保护措施就进入高压室,对人身、电网、设备安全置之度外。
3.风险意识极端淡薄
对调度管辖设备没有清晰的认知,未能对操作开展风险辨识,对两票三制的制度执行意图没有深入的学习和理解,造成作业过程中的种种不规范乃至违规行为屡屡发生。
(四)碧宗光伏电站安全生产管理制度执行不力日常管理工作不足,监管职责履行不到位,安全生产责任未落实;运维人员培训学习欠缺,在意识和能力上不能满足电站运维的要求。
(五)碧宗光伏电站现场运行人员风险辨识能力较弱,培训不足,技能水平低碧宗光伏电站现场运行人员风对《安规》、《电网调度管理条例》、《中国南方电网电力调度管理规程》、《云南电网调度运行操作管理规定(2017 版)》、《曲靖电网调度管理规程》、《碧宗光伏电站并网调度协议》等执行依从性较低,操作人发现操作异常时,未汇报情况;操作票填写不
规范、随意涂改;不能正确熟练进行设备操作,出现异常时盲目操作,不熟悉五防系统、监控系统的使用要求,直接导致误操作发生。
十五、整改措施(略)
十六、惩处决定
(一)师宗公司:
1)马某某,师宗尚孚義和太阳能投资有限公司总经理,作为公司安全生产第一责任人,负有主要领导责任,予以通报批评,考核4000 元;
2)舒某某,师宗尚孚義和太阳能投资有限公司工程运维部主任,作为分管安全生产的部门领导,对涉网安全生产管理不到位,负有主要责任,予以约谈、考核3000 元;
3)叶某某,师宗尚孚義和太阳能投资有限公司工程运维部安全专责,对涉网安全生产管理不到位,负次要责任,予以约谈、考核1000 元;
4)碧宗光伏电站站长和本次事故工作监护人、值班负责人胡某某,严重恶意违反调度纪律,事故发生后存在瞒报,对抗调查等行为。对电站安全管理负有主要责任,予以免去站长职务,无限期停职整改并考核4000 元;
5)碧宗光伏电站本次事故操作人何某某,对调度管理规程学习不到位,操作过程中严重违反调度指令,擅自扩大操作范围,对本次事故负直接主要责任,予以无限期停职整改,并考核3000 元;
6)碧宗光伏电站安全员查某某,对涉网安全生产现场监督不到位,负次要责任,考核1000 元。
7)运维单位区域负责人李某,对涉网安全生产管理不到位,负有次要责任,考核1000 元。
8)运维单位碧宗光伏电站全体运维人员进行考核、考试,由云南公司派员现场监督,考试作弊、不合格者无限期离岗学习,考核合格后方可上岗。
(二)天力公司
1)按合同条款追究天力的责任。
2)待事件处理结束后,清退本次涉事的两名运维操作人员。
3)既有合同严格执行合同中相关考核规定。
4)一年内暂停天力公司参与佛山公司组织的运维招标业务。








