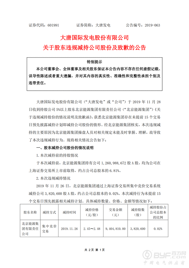
大唐国际发电股份有限公司(“大唐发电”或“公司”)于 2019 年 11 月 28 日收到持股公司 5%以上股东北京能源集团有限责任公司(“北京能源集团”)《关于违规减持股份的情况说明及致歉函》,获悉北京能源集团存在未提前 15 个交易日预先披露减持计划即减持公司股份的情形。经北京能源集团核实,本次违规减持的主要原因为北京能源集团操盘人员对相关规定未能及时掌握、理解,故导致了本次违规减持行为。




0评论2020-04-01
0评论2020-03-31
0评论2020-03-31
0评论2020-01-17
0评论2020-01-10
0评论2019-12-26
0评论2019-12-24
0评论2019-12-24
0评论2019-12-23
0评论2019-12-20