分享好友
行业资讯首页
频道列表
华电国际利润分配方案!每股仅派发现金红利0.066元
2019-07-23 10:42
686
0
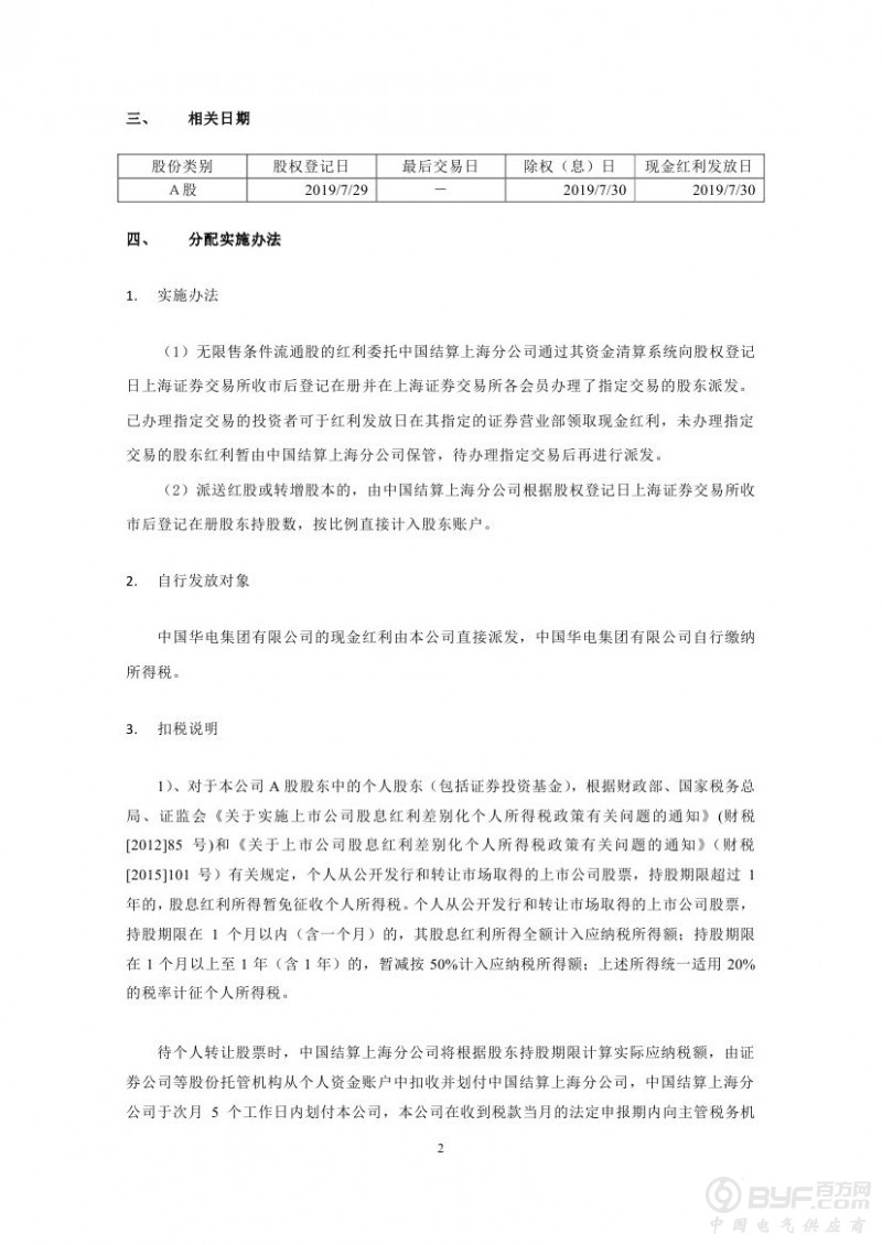
华电国际近日发布了2018年年度权益分派实施公告,本次利润分配以方案实施前的公司总股本9,862,976,653股为基数,每股派发现金红利0.066元(含税),共计派发现金红利650,956,459元。详情如下:
举报 0
收藏 0
打赏
0
评论
0
分享
8
华电国际持股公司计274.2兆瓦风电机组正式投入商业运营
0评论
2017-08-30
2016华电国际净利同比降56.53% 2017或仍亏损
0评论
2017-04-05
华电国际净利年内恐再降49% 半数火电企业或亏损
0评论
2017-04-05
华电国际2016年净利遭腰斩 下半年电企或整体回暖
0评论
2017-03-31