2019年11月28日,国家电网公司电子商务平台发布“国网湖北省电力有限公司关于供应商不良行为处理情况的通报”,84家供应商现身其中。
84家供应商中,北海银河开关设备有限公司、北京北开电气股份有限公司(2起)、丹东欣泰电气股份有限公司、东方电子股份有限公司、东盟电气集团有限公司、江苏省如高高压电器有限公司、南京电气(集团)有限责任公司、南洋电缆集团有限公司(3起)、山东欧玛嘉宝电气科技有限公司、上海德力西集团有限公司(2起)、上海上器集团江苏联通变压器有限公司、深圳市惠程信息科技股份有限公司(2起)、苏州工业园区和顺电气股份有限公司、伊戈尔电气股份有限公司、长城电器集团有限公司、重庆博森电气集团高压电器有限公司16家企业较为知名。

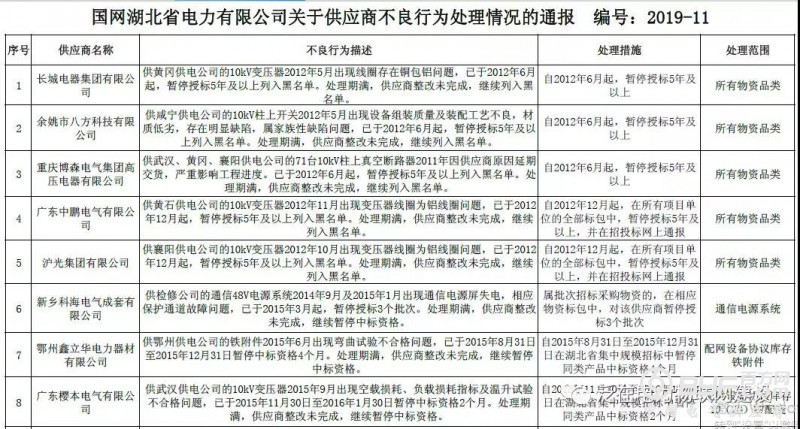
长城电器集团有限公司、重庆博森电气集团高压电器有限公司2家企业暂停授标5年及以上。
北海银河开关设备有限公司。2019年9月抽检中,供十堰供电公司10kV环网箱存在整柜局部放电试验不合格问题,属于较严重质量问题。供应商产品存在较严重质量问题。自2019年11月25日至2020年3月25日在湖北省集中规模招标中暂停同类产品中标资格4个月。
北京北开电气股份有限公司。2018年8月,供咸宁供电公司10kV柱上断路器存在基本短路试验不合格等问题,属于较严重质量问题。供应商存在质量、履约等问题,项目单位多次督促仍拒不整改。处理期满,供应商整改未完成,继续列入黑名单。自2018年11月9日至2019年11月9日在湖北省集中规模招标中取消中标资格1年。
北京北开电气股份有限公司。2019年5月,供黄石供电公司10kV高压开关柜存在温升试验不合格问题,属于较严重质量问题。因供应商积极整改,消除不良影响,减轻处理后的实际时间不能少于原处理时间的二分之一。处理期满,供应商整改未完成,继续暂停中标资格。自2019年9月20日至2019年11月20日在湖北省集中规模招标中暂停同类产品中标资格2个月。
丹东欣泰电气股份有限公司。供鄂州供电公司的10kV变压器2015年11月出现承受短路的能力试验不合格问题,已于2016年3月9日至2016年7月9日暂停中标资格4个月。处理期满,供应商整改未完成,继续暂停中标资格。 自2016年3月9日至2016年7月9日在湖北省集中规模招标中暂停同类产品中标资格4个月。
东方电子股份有限公司。2019年6月抽检中,供咸宁供电公司10kV柱上变压器台成套设备存在铜铸件含铜量检测不合格问题,属于严重质量问题。因供应商积极整改,消除不良影响,减轻处理后的实际时间不能少于原处理时间的二分之一。
自2019年9月20日至2020年1月20日在湖北省集中规模招标中暂停同类产品中标资格4个月
自2019年9月20日至2020年1月20日在湖北省集中规模招标中暂停同类产品中标资格4个月
东盟电气集团有限公司。2019年4月抽检中,供宜昌供电公司10kV柱上变压器台成套设备存在柜体厚度不合格等问题,属于一般质量问题。6个月内同类产品累计出现2次一般质量问题。自2019年11月25日至2020年3月25日在湖北省集中规模招标中暂停同类产品中标资格4个月。
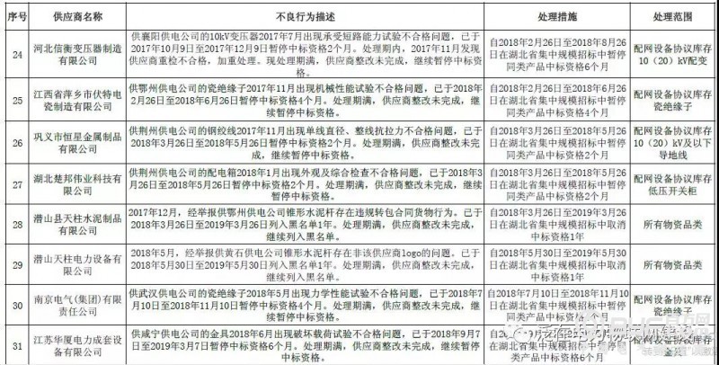
江苏省如高高压电器有限公司。供襄阳供电公司的一二次融合成套柱上断路器2019年4月出现机械试验不合格问题,已于2019年7月24日至2019年9月24日暂停中标资格2个月。处理期满,供应商整改未完成,继续暂停中标资格。自2019年7月24日至2019年9月24日在湖北省集中规模招标中暂停同类产品中标资格2个月。
南京电气(集团)有限责任公司。供武汉供电公司的瓷绝缘子2018年5月出现力学性能试验不合格问题,已于2018年7月10日至2018年11月10日暂停中标资格4个月。处理期满,供应商整改未完成,继续暂停中标资格。自2018年7月10日至2018年11月10日在湖北省集中规模招标中暂停同类产品中标资格4个月。
南洋电缆集团有限公司。供武汉供电公司的10kV电力电缆2017年2月出现铜带厚度、20℃导体直流电阻不合格等问题,已于2017年5月24日至2017年7月24日暂停中标资格2个月。处理期满,供应商整改未完成,继续暂停中标资格。自2017年5月24日至2017年7月24日在湖北省集中规模招标中暂停同类产品中标资格2个月。
南洋电缆集团有限公司。供咸宁供电公司的10kV电力电缆2017年3月出现外护套平均厚度不合格等问题,已于2017年7月7日至2017年11月7日暂停中标资格4个月。处理期满,供应商整改未完成,继续暂停中标资格。自2017年7月7日至2017年11月7日在湖北省集中规模招标中暂停同类产品中标资格4个月。
南洋电缆集团有限公司。供咸宁供电公司的10kV电力电缆2017年6月出现外护套平均厚度不合格等问题,已于2017年10月9日至2018年4月9日暂停中标资格6个月。处理期满,供应商整改未完成,继续暂停中标资格。自2017年10月9日至2018年4月9日在湖北省集中规模招标中暂停同类产品中标资格6个月。
山东欧玛嘉宝电气科技有限公司。供十堰供电公司的10kV柱上变压器台成套设备2019年4月及5月出现温升试验不合格等问题,已于2019年7月24日至2019年9月24日暂停中标资格2个月。处理期满,供应商整改未完成,继续暂停中标资格。自2019年7月24日至2019年9月24日在湖北省集中规模招标中暂停同类产品中标资格2个月。
上海德力西集团有限公司。2019年6月及8月抽检中,供武汉、恩施、荆门供电公司10kV高压熔断器存在铜铸件含铜量检测不合格等问题,属于严重质量问题。供应商产品存在严重质量问题。自2019年9月20日至2020年3月20日在湖北省集中规模招标中暂停同类产品中标资格6个月。
上海德力西集团有限公司。2019年4月及6月抽检中,供宜昌、荆州10kV高压熔断器存在铜铸件含铜量检测不合格等问题,属于严重质量问题。已于2019年9月20日至2020年3月20日暂停中标资格6个月。在被处理期间同类产品再次发生质量问题并符合不良行为处理条件的,在处理期满后,按照整改不合格进行处理。自2020年3月20日至2021年3月20日在湖北省集中规模招标中暂停同类产品中标资格12个月。
上海上器集团江苏联通变压器有限公司。供黄石供电公司的10kV变压器2015年10月出现负载损耗检测不合格问题,已于2015年11月30日至2016年1月30日暂停中标资格2个月。处理期满,供应商整改未完成,继续暂停中标资格。自2015年11月30日至2016年1月30日在湖北省集中规模招标中暂停同类产品中标资格2个月。
深圳市惠程信息科技股份有限公司。2019年4月抽检中,供神农架供电公司10kV高压熔断器存在铜铸件含铜量不合格等问题,属于严重质量问题。供应商产品存在严重质量问题。自2019年6月3日至2019年12月3日在湖北省集中规模招标中暂停同类产品中标资格6个月。
深圳市惠程信息科技股份有限公司。2019年6月抽检中,供黄冈、十堰、襄阳供电公司10kV高压熔断器存在铜铸件含铜量检测不合格等问题,属于严重质量问题。已于2019年6月3日至2019年12月3日暂停中标资格6个月。在被处理期间同类产品再次发生质量问题并符合不良行为处理条件的,在处理期满后,按照整改不合格进行处理。自2019年12月3日至2020年12月3日在湖北省集中规模招标中暂停同类产品中标资格12个月。
苏州工业园区和顺电气股份有限公司。2019年6月,供黄石供电公司一二次融合成套环网箱存在整柜局部放电测试不合格问题,属于较严重质量问题。因供应商积极整改,消除不良影响,减轻处理后的实际时间不能少于原处理时间的二分之一。处理期满,供应商整改未完成,继续暂停中标资格。自2019年9月20日至2019年11月20日在湖北省集中规模招标中暂停同类产品中标资格2个月。
伊戈尔电气股份有限公司。2019年4月抽检中,供黄冈供电公司10kV变压器存在温升试验不合格等问题,属于较严重质量问题。供应商因产品存在严重质量或交货问题,导致合同解除或终止,且严重影响工程建设进度或电网安全运行。自2019年6月3日至2020年6月3日在湖北省集中规模招标中暂停同类产品中标资格12个月。
长城电器集团有限公司。供黄冈供电公司的10kV变压器2012年5月出现线圈存在铜包铝问题,已于2012年6月起,暂停授标5年及以上列入黑名单。处理期满,供应商整改未完成,继续列入黑名单。自2012年6月起,暂停授标5年及以上。
重庆博森电气集团高压电器有限公司。供武汉、黄冈、襄阳供电公司的71台10kV柱上真空断路器2011年因供应商原因延期交货,严重影响工程进度。已于2012年6月起,暂停授标5年及以上列入黑名单。处理期满,供应商整改未完成,继续列入黑名单。自2012年6月起,暂停授标5年及以上。














